제목 [산업동향] 국가 데이터 연계체계 고도화와 AI 시대 메타데이터 표준 확립 흐름
분류 성장동력산업 판매자 국준아 조회수 45
용량 1.58MB 필요한 K-데이터 17도토리
파일 이름 용량 잔여일 잔여횟수 상태 다운로드
[산업동향] 국가 데이터 연계체계 고도화와 AI 시대 메타데이터 표준 확립 흐름.pdf 1.58MB - - - 다운로드
데이터날짜 : 2025-10-31 
출처 : 국책연구원 
페이지 수 : 64 

(추진배경) 공공 및 민간 각 분야에서 운영 중인 다양한 데이터 플랫폼 간 데이터를 상호 연계하고 활용도를 높이기 위한

공통기준과 통합 지원창구를 제공하는 국가 데이터 인프라 구축 추진
 

l 인공지능(AI) 기술의 일상화에 따라 고부가가치 데이터의 수요는 갈수록 증가, 분야별로 산재되어 있는 데이터의 소재 정보와

  활용 방법 등을 일목 요연하게 식별할 수 있는 방안 제공 필요

 

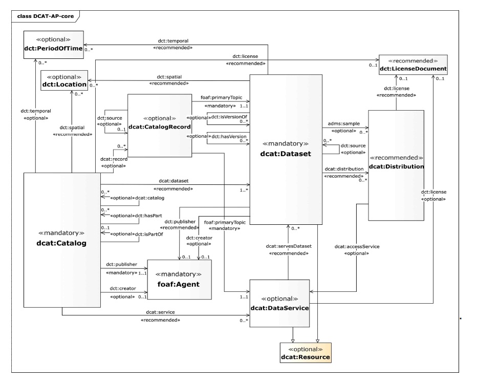
l 분야 별로 국제표준(DCAT 등)을 준용하여 자체적인 메타데이터 표준을 수립하여 데이터를 관리하고 있으나,

  범국가 차원에서 데이터 자산의 결합·분석을 위해 의미적·구조적 불일치 해소를 통한 상호운용성을 확보하고,

  공통 식별자, 명칭·설명, 소유자·관리자 정보, 이력, 품질 지표, 접근·라이선스 정보 등 공통
표준에 따라 메타데이터 관리 필요

 

(목적) 데이터 자원을 체계적으로 관리하고, 각 분야별 공공 · 민간 데이터의 효율적인 공유 ·활용을 촉진할 수 있는

국가 차원의 메타데이터 공통 표준을 마련하고 가이드를 통해 안내

 

l 가이드에서 제공하는 표준에 따라 데이터 카탈로그, 데이터셋 등에 공통 항목과 속성을 정의하여 관리

 

l 데이터 공급자, 수요자, 중개자 등 다양한 이해관계자가 본 가이드를 활용하여 데이터 검색, 유통, 거래, 활용 등

  데이터 관련 전반 업무에 활용

 

국가 데이터 통합플랫폼
 

(추진 배경) 국내 데이터는 시스템·기관·분야별로 분산되어 있어, 상호 연계와 공동 활용에 제약

 

l 데이터를 신뢰할 수 있는 방식으로 공유·연계·활용하기 위해, 각 분야의 다양한 주체들이 합의한 공통 규칙과 표준을

  기반으로 한 데이터 활용 체계 마련이 요구됨

 

l 공공과 민간, 분야별 데이터 자원에 대한 관리와 플랫폼 간 연계를 위한 상호운용성을 강화하고, 데이터의 산업적 활용도와

  확장성을 높이기 위해 추진

 

(개념) 범부처ㆍ분야에 걸쳐 데이터의 원활한 연계·활용을 지원하는 제도적, 기술적 기반을 지원하는

 국가 최상위 플랫폼(Platform of platforms)

 

 

 

 

 

 

 

 

---------------------------------------------------------------------------------------------------------------------------------------------------------

 

 

 

 

 

 

 

 

 

2.jpg

 

 

 

 

 

 



※ 본 서비스에서 제공되는 각 저작물의 저작권은 자료제공사에 있으며 각 저작물의 견해와 DATA 365와는 견해가 다를 수 있습니다.

List of Articles
번호 분류 제목 K-데이터 판매자
K데이터 무통장 입금을 통한 충전 방법
8864 성장동력산업 [산업동향] APEC 2025 핵심 의제와 한미 관세협상 이후 산업 영향 11도토리 국준아
8863 성장동력산업 [산업분석] 중동 방위산업 구조 변화와 주요국 전략적 재편 흐름 8도토리 국준아
8862 성장동력산업 [시장분석] 일본 시니어 소비시장 구조 변화와 한국기업 진출 전략 17도토리 국준아
8861 성장동력산업 [산업분석] 생성형 AI 기반 오픈이노베이션 플랫폼 진화와 산업 적용 전략 11도토리 국준아
8860 성장동력산업 [산업동향] 2025 과학기술·ICT 산업 변화 흐름과 주요 이슈 20도토리 국준아
8859 성장동력산업 [시장동향] 글로벌 정보보호 시장 확장과 보안기술 수요 구조 변화 14도토리 국준아
8858 성장동력산업 [산업분석] 글로벌 STI 전략 전환과 국가 혁신정책 재구조화 방향 17도토리 국준아
8857 성장동력산업 [산업분석] AI 확산 속 재직자 역량격차 심화와 성인교육 구조 재편 방향 11도토리 국준아
» 성장동력산업 [산업동향] 국가 데이터 연계체계 고도화와 AI 시대 메타데이터 표준 확립 흐름 17도토리 국준아
8855 성장동력산업 [산업동향] AI 고도화를 위한 학습데이터 구축 체계 정비와 품질 기준 강화 흐름 11도토리 국준아
8854 성장동력산업 [시장분석] 미국 관세체계 재편과 글로벌 교역·공급망 영향 8도토리 이지훈
8853 성장동력산업 [시장분석] EU 포장재 규제 강화와 기업 공급망 대응 방향 11도토리 이지훈
8852 성장동력산업 [시장동향] 글로벌 스테이블코인 확산과 디지털 금융 질서 재편 흐름 8도토리 이지훈
8851 성장동력산업 [산업분석] AI 도입 확산과 연공편향 고용구조 변화의 시사점 8도토리 이지훈
8850 성장동력산업 [산업동향] AI 기반 미래기술 예측체계 변화와 전략적 활용 흐름 11도토리 이지훈
8849 성장동력산업 [산업동향] 2025 주요 제조·서비스 산업 구조 변화와 경기 흐름 11도토리 이지훈
8848 성장동력산업 [산업분석] 생성형 AI 확산에 따른 사이버 보안 구조 변화와 대응 전략 8도토리 이지훈
8847 성장동력산업 [산업동향] 스마트 제조 전환과 AI 기반 데이터 분석 고도화 흐름 8도토리 이지훈
8846 성장동력산업 [산업동향] 2025 SW·ICT 산업 변화 흐름과 핵심 이슈 17도토리 이지훈
8845 성장동력산업 [시장분석] 중국 AI 산업 구조 변화와 우리기업의 협력기회 17도토리 이지훈